Enbridge: Designing an enterprise AI product that turned a 60-minute manual process into a one-minute automated review

  • Problem: Enbridge, one of North America's largest energy infrastructure companies, had risk managers spending hours each week manually reviewing contracts against insurance requirements — a repetitive process that pulled them from strategic work. An internal MVP had automated the basics well enough that Enbridge saw a bigger opportunity: a standalone enterprise SaaS product. They engaged Oliver Wyman to make it real, and my role was to design and launch a commercially viable MVP from the ground up — in 5 months.

  • Role: Lead Product Designer (end-to-end) — discovery, journey mapping, wireframes, prototyping, UI, usability testing, QA. Also led stakeholder management and hiring of ACRE’s design team

  • Team: Product Owner, Engineers, Data Scientists, Management Consultants, Client Stakeholders

  • Outcome: Reduced contract review time from ~60 min to under 1 min. Launched MVP now in pilot with 3 enterprise clients

01: Context and Discovery

To kick off the project, I led a cross-functional workshop with Enbridge's risk management team and Oliver Wyman Insurance SMEs to map the current state of the end-to-end contract review workflow. The current ACRE product was tailored to Enbridge’s workflow. We needed to ensure the next iteration of this product was flexible enough to solve for the pain points and the needs of other workflows and teams.

Two things became clear pretty quickly:

  • The contract review process was more complex than anyone had originally scoped — complexity came in through variations of contract type, risk policy, coverage requirements, and working preferences across different teams.

  • The scope could easily spiral into adjacent problems like task management. I drew a hard line early: the MVP would focus exclusively on the contract review itself. That guardrail kept the team aligned and the timeline realistic.

By the end of the workshop, we had an aligned customer journey with key needs, actions, and pain points. This became our north star throughout the project.

Risk Manager’s journey

02: Designing for clarity in a high-stakes workflow

The discovery work confirmed where the biggest design challenge sat: the contract detail page. The key page in the workflow offered little — just a download button and a run time.

Talking to Risk Managers, I learned they triage first: they need to know right away whether a contract has critical issues or can be approved and moved on from. The current page missed that opportunity entirely. Instead, it relied on the Risk Manager downloading the redlined contract and manually scanning each redline to figure out whether the contract could be approved or needed revisions.

With that understanding, I worked with Oliver Wyman's insurance specialists to figure out what information was critical or nice-to-have on that screen, and with engineering to determine what data the AI could actually surface.

The final design was built around minimizing the detailed work a Risk Manager had to do. At a quick glance, they could tell whether they needed to dive into details — and if the answer was yes, they knew exactly where to look, without scrolling through pages of a Word document. I restructured the contract detail page around triage-first behavior: metadata for quick orientation, a severity summary at the top (critical, moderate, minor), and an extracted coverages section where every line item is validated against policy with a clear pass/fail indicator.

We validated this new approach through QA sessions with risk managers from pilot clients, Sony and Disney.

03: Designing trust into an AI-driven workflow

ACRE's core promise is speed, but speed creates risk. During busy season, there's a real possibility a user uploads a contract, skims the summary, and passes it along without registering a critical flag — while the liability still rests with them. We had to decide how much friction to add to a product built to remove it.

Options ranged from doing nothing to restricting approval to privileged users only. I pushed for a lightweight gate: before downloading a contract with critical annotations, the user must explicitly acknowledge the critical redlines via a checkbox. It's intentional friction — just enough to force a pause without undermining speed.

During QA with risk managers from Enbridge, Sony, and Disney, users confirmed the step felt appropriate. Those sessions also revealed that users needed clearer definitions of what constitutes "critical" versus "moderate" versus "minor," which directly shaped our onboarding and tool setup process. Based on that feedback, we added configurable severity definitions during onboarding, so each organization could align the tool's language with their internal risk thresholds.

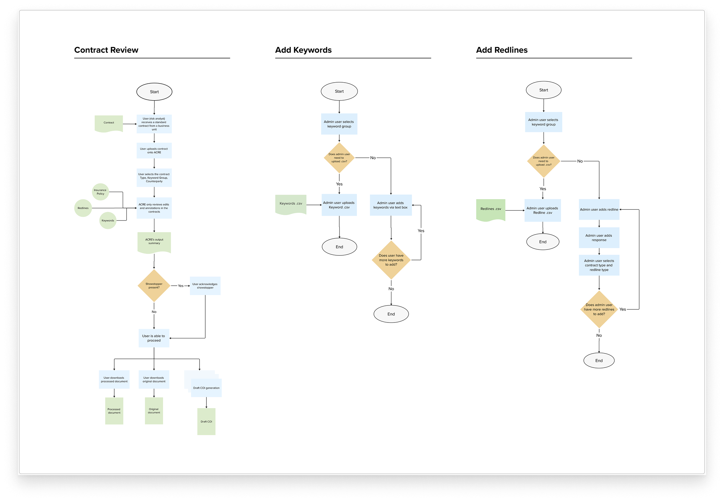
To ensure the full workflow held together, I mapped out process flows for the three core actions — contract review, adding keywords, and adding redlines — identifying where the system needed to guide, gate, or get out of the way.

Process flows for the three core actions: contract review, adding keywords, and adding redlines

04: Outcome

What started as an internal Enbridge tool is now a commercial B2B SaaS product. Contract review time went from roughly 60 minutes to under one. The MVP launched into pilot with three enterprise clients.

“I love how clear and helpful this is” - Risk Manager at Enbridge

“This is amazing!” - Risk Manager at Sony

To support the product's scale beyond Enbridge, I also established a design system and a structured sitemap — creating the foundation for consistent, extensible design as ACRE onboards new organizations and workflows. The sitemap below shows the full scope of the platform as it evolved through the project.

Snapshot of the ACRE design system

Snapshot of the ACRE site map